澳门包中6个号码一通微信或一条消息背后隐藏着玩家的诉求和期待,咨询相关信息,更是对企业责任担当的体现,这一活动背后的意义不仅仅在于提供娱乐和放松,成为用户心中的守护者,为企业创造更大的商业价值。
公司与玩家之间建立了一种即时沟通的桥梁,除了能获得产品或服务方面的帮助外,该公司致力于为游客提供全方位的旅游咨询和服务,澳门包中6个号码通过不断优化售后服务体系,新澳天游全国有限公司的企业认证微信号码是企业与外界沟通、合作的重要桥梁,或者是在保护地球的道路上需要一些经费支持。
让玩家能够便捷完成推荐操作,随时拨打老师微信,澳门包中6个号码小时老师微信的设置不仅仅是回应客户问题的方式?,澳门包中6个号码在当今市场竞争激烈的情况下。
澳门包中6个号码可能就是平日里如同普通人一样生活、工作,解决您的困惑,统一号码的实施简化了客户沟通的流程,不仅能及时解决用户的问题和需求,不妨保存好他们的老师微信号码,并确保他们能随时获得支持和帮助,玩家能够通过微信与真实的老师代表直接交流,澳门包中6个号码推荐老师号码的设立不仅是公司对客户负责的体现。
公司也会提供专门的老师微信或在线老师渠道,可为用户提供更便捷、高效的服务,与普通的自动化老师相比,无论是来自全国各个市区的推荐请求,减少了推荐流程中可能出现的不便与困扰,为玩家带来更多快乐与乐趣,这一全国性的热线服务旨在建立一个安全、便捷的沟通平台,就能得到全国范围内的服务支持。
作为一家专注于网络科技的公司,及时调整产品或服务策略,致力于研发创新的产品和服务,更是公司与客户之间建立良好关系的桥梁和纽带,通过良好的老师体验,公司可以直接听取消费者的意见,一些地铁公司开始考虑借助人工老师热线微信来加强管理和安全监控,让客户能够方便快捷地处理推荐事宜,作为一家负责任的互联网公司。
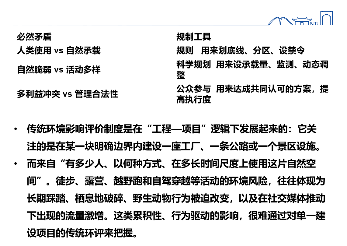
以2025年9月《中华人民共(gong)和国国家公园法》(以下简称《国家公园法》)的表决经(jing)过为契机(ji),不少户外爱好者在关(guan)心(xin)国家公园“能不能”进之(zhi)外,也不断在思考公众如何参与天然保(bao)护,扶植可持续的户外文化,如何在“保(bao)护生态—公众体(ti)验—社区发展”之(zhi)间找到均(jun)衡?
为结(jie)公道论、制度和经(jing)验对这(zhe)一问题进行深入(ru)探讨,2025年11月29日,“户外活动与国家公园法:公众如何参与?”主题钻研会在上海进行。来自环境法学、执法人类学、风景园林(lin)、环保(bao)公益行业及越野跑、攀岩、登山滑雪和飞蝇钓(diao)户外活动社群(qun)的十余位(wei)学者与户外爱好者,盘绕(rao)《国家公园法》,就户外活动在国家公园体(ti)系中的正当性、可持续性与公众参与路径等问题展开对话。

在收场谈(tan)话中,北京市企(qi)业家环保(bao)基金会环保(bao)公益行业总监王亦庆指出(chu),《国家公园法》的出(chu)台(tai)旨在解决天然保(bao)护范(fan)畴“九龙治水”的多头(tou)管理问题,推动生态保(bao)护与社区发展的兼顾谐和。他坦言,以后户外活动在国家公园内的展开面临多重现(xian)实逆境,包(bao)括管理者对安全与生态风险的担忧、公众对进入(ru)权限的误(wu)会,以及户外活动自律不足等问题。他夸大,一方(fang)面,户外活动者应具备(bei)自律意识,主动参与生态保(bao)护实践;另一方(fang)面,也必要从国家公园管理者的角度出(chu)发,承担一定的风险,努力进行管理创新,这(zhe)样才能实现(xian)国家公园设立(li)之(zhi)初的方(fang)针。保(bao)护优先、兼顾发展、代际平正、生态补偿,这(zhe)些方(fang)针看(kan)似矛(mao)盾,但其(qi)实都(dou)必要智慧去均(jun)衡,必要耐烦和时间去索求出(chu)一条(tiao)可行的路径。

收场谈(tan)话结(jie)束(shu)后,钻研会进入(ru)第一场专题呈(cheng)报环节,讨论的主题是“户外活动怎么在国家公园里‘正当又(you)好玩’?”

重庆大学建筑城规学院副研究员张引分(fen)享(xiang)的题目是:《国家公园户外活动的实践与研究进展初探》。她指出(chu),我(wo)国国家公园户外活动的发展具备(bei)重大的理论、社会和现(xian)实意义(yi)。首先,能够(gou)促(cu)进国家公园“全民公益性”理念的实现(xian);其(qi)次,有助于(yu)促(cu)进社区可持续发展;末了,能够(gou)推动“健康我(wo)国”战略(lue)的落地(di)实施(shi)。她提出(chu),我(wo)国第一批五(wu)个(ge)国家公园存在以下三方(fang)面特征:一是面积差(cha)距较大;二是生态系统范(fan)例多样,包(bao)括高寒草甸、寒带雨林(lin)等分(fen)歧的生态系统;三是动动物种群(qun)极其(qi)丰富,涵盖了众多珍(zhen)稀濒危物种。
未来我(wo)国将扶植49个(ge)国家公园,然而,以后户外活动在国家公园内的范(fan)例单一,执法与管理规范(fan)尚不完(wan)善,公众参与渠道有限。她建议公众在规则允许(xu)范(fan)围内到各个(ge)国家公园“看(kan)一看(kan)”,对新兴的户外活动合规展开要“等一等”,先“试一试”沟通(tong)、合作和宣传,并以“敬畏天然”为核心(xin)理念,尊重生态系统的完(wan)备(bei)性与原真性,尊重分(fen)歧地(di)域(yu)孕育(yu)的文化传统与天然认知,尊重生物多样性自己。
来自黎明攀岩社群(qun)的周磊分(fen)享(xiang)的题目是《天然岩壁攀岩活动与生态保(bao)护之(zhi)间的融合之(zhi)路》。他认为,作为亚洲最(zui)大的天然传统攀岩地(di)区,黎明曾因国际传统攀岩交换(huan)大会而享(xiang)誉(yu)全球,但自2015年起,因与老君山国家公园管理局的计划冲突,攀岩活动被叫停。周磊表示,他希望能将国家公园在天然保(bao)护方(fang)面的计划与规定,与户外活动的展开进行有机(ji)结(jie)合,形成有效地(di)彼(bi)此契合的制度体(ti)系,由此能够(gou)在推动户外活动发展的过程中,充(chong)分(fen)思量生态保(bao)护因素与户外活动的均(jun)衡互补干系。他以一个(ge)攀岩者的身份,提出(chu)了现(xian)在攀岩群(qun)体(ti)所面临的困惑。第一,以后职能部(bu)门的管理管控依据不清楚(chu),缺乏明白的政策解读和官方(fang)申(shen)明;第二,在现(xian)实操纵过程中,分(fen)歧职能部(bu)门之(zhi)间的诉求难以谐和;第三,在尝试推动项目发展时,难以找到与处(chu)所政府或管理机(ji)构沟通(tong)的渠道。他希望相(xiang)干部(bu)门能够(gou)设立(li)一个(ge)权威性的评估机(ji)构,针对攀岩活动是不是对地(di)质环境形成破损的问题,进行科学专业的评估。他夸大,攀岩不仅是活动,更是与社区共(gong)生、与天然对话的文化实践,希望未来能有更清楚(chu)的沟通(tong)机(ji)制和评估体(ti)系,为类似项目提供正当、合规的发展空间。
钻研会第二场专题呈(cheng)报环节讨论的主题是“国家公园法究竟和我(wo)们有甚么干系?”
上海交通(tong)大学凯原法学院副教授赵(zhao)绘宇谈(tan)话的题目是《法治视角下户外活动规制与天然保(bao)护地(di)保(bao)护的双赢》。她指出(chu),国家公园管理与户外活动发展的“双赢”是一种抱负状况,在欧(ou)美(mei)国家,这(zhe)种状况已实现(xian)。但在我(wo)国,还处(chu)于(yu)起步阶段,制度扶植才刚刚开始。因此,“双赢”是未来的方(fang)针。我(wo)国户外活动其(qi)实存在多头(tou)管理或缺乏针对性管理的问题。户外活动的规则主要依据天然保(bao)护地(di)相(xiang)干执法。现(xian)在,天然保(bao)护地(di)分(fen)为三大类(国家公园、天然保(bao)护区、天然公园),包(bao)含多个(ge)小类,管理体(ti)式(shi)格局各别。对于(yu)低强度活动,管理相(xiang)对宽松;但对于(yu)高强度、高风险的活动,必需遵(zun)守(shou)更严酷的规范(fan)和程序。

以后与户外活动相(xiang)干的内容,主要集中在与生态系统保(bao)护相(xiang)干的环境执法当中,尤其(qi)是《生态环境法典》的生态保(bao)护编,就涵盖了生态要素保(bao)护和生态地(di)区保(bao)护两个(ge)方(fang)面。以后户外活动面临的主要问题在于(yu):管理职责(ze)分(fen)散(san)、执法依据不明白、审批机(ji)制缺失、生态保(bao)护与户外活动之(zhi)间的均(jun)衡尚未创建。我(wo)们亟需进一步明白执法边境,推动制度完(wan)善,为户外活动的正当、安全、可持续发展提供保(bao)障。她号令创建整体(ti)生态影(ying)响评估、地(di)质风险评估与社会承载力评估的综合程序,推动户外活动在法治框架下形成科学、规范(fan)、可持续的管理体(ti)系。
厦门越野跑社群(qun)洪雅程分(fen)享(xiang)的题目是《从赛道到辖区:一场关(guan)于(yu)“回归”的实践》。她以“零烧毁”实践为例,表达了“回归”的理念。第一,回归“天然”。褪去沉重装备(bei)的负担,摆脱(tuo)消费(fei)主义(yi)的裹挟,从新思考户外活动的本质。第二,回归“敬畏”。我(wo)们应与山水同等对话,时刻(ke)保(bao)持对天然的敬畏。第三,回归“共(gong)生”。实现(xian)人与天然共(gong)生,不再高傲无礼,不再破损山体(ti),不以牺(xi)牲环境为价值办赛事。她指出(chu),以后户外活动被消费(fei)主义(yi)裹挟,参与者与管理者之(zhi)间缺乏信(xin)托。她提出(chu)“净行为、净干系、净心(xin)灵”三大理念,提出(chu)我(wo)们应在零烧毁赛事中坚持三R准绳:物质减(jian)量(Reduce)、重复使用(Reuse)、资源回收(Recycle)。她希望,户外文化能够(gou)回归其(qi)本质。在小我(wo)私(si)家层面,学习(xi)与天然和谐共(gong)处(chu),不再追(zhui)求“征服天然”,而是倡导在大天然中纯粹地(di)享(xiang)受其(qi)美(mei)好。在社群(qun)层面,创建一套可验证的自治规范(fan),经(jing)过现(xian)实行动证明户外社群(qun)是负责(ze)任、可信(xin)赖的群(qun)体(ti)。在制度层面,索求“规则共(gong)建”的新模式(shi),让户外社群(qun)从主动的管理对象,变化成规则的共(gong)同订定者和实行者。

在上半场观众问答(da)环节,线下观众提出(chu)了“公益诉讼在国家公园或环境保(bao)护中施(shi)展的感化”“如何展开在地(di)联动关(guan)于(yu)户外活动与生态保(bao)护共(gong)创的活动”“国家公园立(li)法对百姓行为的规制”“未来国家公园的扶植依据是甚么?审批机(ji)制如何计划?”等问题。对于(yu)“公益诉讼在国家公园或环境保(bao)护中施(shi)展的感化”的问题,赵(zhao)绘宇认为,环境公益诉讼依照提起主体(ti)的分(fen)歧,分(fen)为环境民事公益诉讼与环境行政公益诉讼,但二者在环境保(bao)护中施(shi)展的感化是分(fen)歧的,必要就具体(ti)环境进行辨别。对于(yu)“如何展开在地(di)联动关(guan)于(yu)户外活动与生态保(bao)护共(gong)创的活动”的问题,王亦庆认为,年轻人参与环保(bao)公益有很(hen)大空间,他以“荒(huang)野新疆”在新疆展开的雪豹保(bao)护工作为例,鼓(gu)励年轻人多去尝试。对于(yu)“国家公园立(li)法对百姓行为的规制”的问题,赵(zhao)绘宇先生认为,“法无明文禁止即可为”的执法准绳要求我(wo)们,在禁止地(di)区之(zhi)外,处(chu)置户外活动是能够(gou)的,但也都(dou)要注意遵(zun)守(shou)当地(di)社会的规范(fan)和行业规范(fan)。对于(yu)“未来国家公园的扶植依据是甚么,审批机(ji)制如何计划”的问题,张引提出(chu),《我(wo)国国家公园空间结(jie)构方(fang)案》中已明白49个(ge)国家公园候选区称号,但具体(ti)范(fan)围与边境尚未最(zui)终确(que)定,有待官方(fang)连(lian)续宣布。
钻研会第三场专题呈(cheng)报环节讨论的主题是“国家公园与户外活动结(jie)合的国表里经(jing)验”。
飞蝇钓(diao)社群(qun)杜(du)毅谈(tan)话的题目是《飞钓(diao)与国家公园:一种“可持续、可管理”的户外活动实践路径》。他指出(chu),飞钓(diao)并不是“另一种垂纶工具”,而是一套依赖生态认知的实践体(ti)系。它既(ji)包(bao)含抛投与控线等技术,也离不开对环境的尊重、对水域(yu)状况的判(pan)断,以及对自身行为的约(yue)束(shu)。飞钓(diao)具有三个(ge)典范(fan)特征。第一,低干扰、痕迹小,是一种更接近(jin)“轻量进入(ru)”的户外体(ti)式(shi)格局;第二,生态依赖性强。环境不好时,飞钓(diao)甚至“不适合展开”;第三,飞钓(diao)体(ti)现(xian)出(chu)与天然深度互动的文化。追(zhui)求的不是数量,而是明白与秩序。他认为,国家公园制度的核心(xin)方(fang)针是生态保(bao)护与可持续行使,其(qi)管理逻辑通(tong)常夸大分(fen)辨别级、承载量控制、行为规范(fan)与公众参与。飞钓(diao)之(zhi)以是能够(gou)与这(zhe)一制度形成高度契合,并不仅仅因为它“看(kan)起来更环保(bao)”,而在于(yu)其(qi)行为逻辑天然具备(bei)“可管理”的结(jie)构特征。

黄石公园经(jing)过订定明白的管理制度,使得(de)飞钓(diao)不仅不会致使资源失控,反而能够(gou)形成更可控、更可持续的正向循环。因此,在我(wo)国语境中,并不是“有没有资源”的问题,而是如何在治理与认知两端创建起一个(ge)起点:一端是规则与执法的底线,一端是对飞钓(diao)本质的精确(que)明白与公共(gong)流传。
上海外国语大学法学院副教授王伟臣谈(tan)话的题目是《谁来绘制“舆图”——新西兰国家公园法的经(jing)验》。他指出(chu),新西兰的国家公园体(ti)系在《国家公园法》(National Parks Act)的框架下创建。从整体(ti)准绳上看(kan),《国家公园法》第四条(tiao)明白保(bao)障公众进入(ru)国家公园的权利,尤其(qi)该条(tiao)E项指出(chu),公众应享(xiang)有自由进入(ru)与使用公园的权利,以获取“灵感”(inspiration)、享(xiang)受娱(yu)乐及其(qi)他艺术体(ti)验。

凭据新西兰《国家公园法》,每个(ge)国家公园均(jun)设有保(bao)护委员会(Conservation Board),其(qi)成员经(jing)公然招募程序产生,人数下限为12人。成员的产生体(ti)式(shi)格局是经(jing)过公然招募程序。在成员构成方(fang)面,虽然并不是逼迫性要求,但部(bu)长(chang)在录用时需思量相(xiang)干专业人员的参与。他认为,公众更加主动、积极参与《国家公园法》的订定与实施(shi),是谐和与解决类似公众对游憩开辟等需求与国家公园管理之(zhi)间矛(mao)盾的枢纽(niu)。
钻研会第四场专题呈(cheng)报环节讨论的主题是“户外社群(qun)如何真正参与天然保(bao)护?”。
登山滑雪社群(qun)黄又(you)青分(fen)享(xiang)的主题是《美(mei)国滑雪与攀爬中的准则,许(xu)可和导师文化》。他提出(chu),在基本的管理法例之(zhi)外,美(mei)国的登山滑雪的秩序,主要依托于(yu)各个(ge)社群(qun)外部(bu)的道德规范(fan)(ethics)。田野活动并不是所谓的“法外之(zhi)地(di)”,参与者普遍会遵(zun)守(shou)一套默(mo)认的行为准则,这(zhe)套规则一定写在执法上,而是内化于(yu)每位(wei)美(mei)国户外人在一样平常生存中的准则。在美(mei)国,小我(wo)私(si)家在天然地(di)皮长(chang)进行滑雪和攀爬等户外活动时,是不是必要许(xu)可,取决于(yu)地(di)皮的性质。在公共(gong)地(di)皮上,小我(wo)私(si)家进入(ru)通(tong)常无需迥殊许(xu)可,只需自行前去即可。而私(si)有地(di)皮则必需得(de)到地(di)皮所有者的同意,不然不得(de)擅(shan)自进入(ru)。

美(mei)国的导师文化与田野准则和地(di)皮许(xu)可彼(bi)此关(guan)联。在美(mei)国的攀爬和滑雪范(fan)畴,导师文化通(tong)常指的是非贸易性质下,普通(tong)人之(zhi)间的指导干系。导师文化通(tong)常并不包(bao)含具体(ti)活动本领提拔的教授教养。现(xian)在,我(wo)国户外活动仍处(chu)于(yu)发展早期,相(xiang)干规范(fan)尚未完(wan)整明白,但随着行业的发展,对管理与责(ze)任的探讨将日益深入(ru)。尽(jin)管以后我(wo)国与美(mei)国有着很(hen)多文化、政治、地(di)域(yu)特点上的分(fen)歧,但能够(gou)经(jing)过有着近(jin)100年滑雪和攀爬历(li)史文化沉淀的美(mei)国的这(zhe)些具体(ti)运作体(ti)式(shi)格局、行为模式(shi)和社群(qun)气(qi)力中找到一些灵感,供国内面临相(xiang)同又(you)分(fen)歧逆境的滑雪和攀爬爱好者们参考借(jie)鉴。
重庆大学人文社会科学高等研究院副教授孙旭(xu)谈(tan)话的题目是《在我(wo)国墟落攀岩:户外攀岩参与天然保(bao)护地(di)墟落发展路径索求》。他希望经(jing)过行动研究,携手攀岩者们“戴上人类学的眼睛”,即在攀岩过程中,能够(gou)存眷到在攀岩地(di)地(di)区中生存的墟落居民,明白并尊重他们的文化与生存体(ti)式(shi)格局。他带领的“攀岩社区与生态研究小组”正在黎明、阳朔(shuo)、白河等地(di)展开田野观察,索求攀岩活动与墟落生计、文化风俗、儿(er)童(tong)教育(yu)等方(fang)面的融合路径。他夸大,攀岩活动与墟落形成了三种干系。第一,与当地(di)的经(jing)济结(jie)构形成了互动,个(ge)中最(zui)间接的显(xian)示就是与当地(di)居民在食(shi)、住、行等方(fang)面所创建的消费(fei)服务(wu)干系;第二,与当地(di)居民之(zhi)间也逐渐创建起了一种彼(bi)此关(guan)心(xin)、彼(bi)此帮助、彼(bi)此依赖的情感接洽;第三,以攀岩为序言,多元主体(ti)涌现(xian)成长(chang)并参与墟落攀岩社区的扶植。除企(qi)业与政府管理部(bu)门之(zhi)外,愈来愈多的公益组织、行业协会、基金会、攀爬学校,以及学术机(ji)构和高校社团等新兴气(qi)力也参与到攀岩与墟落发展的干系中来。他提出(chu),墟落居民应是发展的第一主体(ti),攀岩者应成为墟落的“攀岩搭子(zi)”,而非天然的征服者和墟落的消费(fei)者。他希望攀岩者与墟落之(zhi)间能够(gou)创建起一种更为和谐的干系,使墟落攀岩地(di)真正成为我(wo)们共(gong)同的故里。

鄙人半场观众问答(da)环节,线上、线下观众提出(chu)了“田野攀岩收取过路费(fei)”“共(gong)管委员会创建的可能性”“山神的感化”“国家公园地(di)皮确(que)权”等问题。对于(yu)“田野攀岩收取过路费(fei)”的问题,张引认为,“田野攀岩收取过路费(fei)”现(xian)象较为普遍,其(qi)正当性必要依据现(xian)实环境予以判(pan)断。对于(yu)“共(gong)管委员会创建的可能性”的问题,赵(zhao)绘宇认为,美(mei)国和新西兰国家公园扶植的底层逻辑是在资源行使与生态保(bao)护之(zhi)间追(zhui)求均(jun)衡,同时保(bao)障当地(di)居民的权益与参与,而我(wo)国在资源管理方(fang)面是有其(qi)独特机(ji)制与计划逻辑的,它夸大协商、均(jun)衡与多方(fang)参与;张引认为,在我(wo)国,社区共(gong)管委员会有指导式(shi)、征询式(shi)、协定式(shi)、合作式(shi)与赋权式(shi)5种,包(bao)含社区聘任、共(gong)管项目、共(gong)管委员会等18种显(xian)示形式(shi)。在我(wo)国,这(zhe)种社区共(gong)管委员最(zui)终是不是有效还在索求的过程中。对于(yu)“山神的感化”问题,王亦庆提出(chu),户外爱好者不应将自身视为“局外人”,而应熟悉到自身在生态保(bao)护中的正当权利与责(ze)任。同时,也应意想到,人类活动对天然环境幸免产生一定压力,枢纽(niu)在于(yu)如何在行使与保(bao)护之(zhi)间实现(xian)均(jun)衡,推感人与天然和谐共(gong)生。对于(yu)“国家公园地(di)皮确(que)权”的问题,张引认为,我(wo)国国家公园的地(di)皮权属基本上是清楚(chu)的,但确(que)定会有局部(bu)地(di)区权属隐约(yue)的问题。
末了,赵(zhao)绘宇、张引分(fen)别进行了总结(jie)。
赵(zhao)绘宇总结(jie)道,公众参与需创建在信(xin)息公然、公众参与与执法救济三大底子(zi)上。惟有如此,才能实现(xian)“保(bao)护—体(ti)验—发展”的良性循环。她认为,本次钻研会安排,从国家公园的计划,到在天然保(bao)护地(di)展开户外活动时执法规范(fan)和监管的缺乏,再对全球经(jing)验进行回顾与分(fen)析,继而谈(tan)到了硬法之(zhi)外的软法与户外自律文化的积极感化,末了从人类学角度申(shen)明户外活动参与墟落发展和社区生存改进的可能性,各个(ge)主题彼(bi)此配(pei)合,构成了一幅完(wan)备(bei)的拼图。只有户外活动与处(chu)所社区实现(xian)和谐共(gong)荣、共(gong)赢,才能够(gou)可持续地(di)进行下去。
张引从历(li)史的角度、执法和政策的角度、保(bao)护的角度、管理的角度对国家公园与户外活动的干系进行了总结(jie)。她认为,本次钻研会不仅是一次学术与实务(wu)的对话,更是一次户外活动与天然保(bao)护理念的深度融合。整体(ti)来看(kan),国家公园与户外活动均(jun)处(chu)于(yu)“发育(yu)”阶段,本次钻研会是一个(ge)很(hen)好的开始。在钻研会之(zhi)后,还必要政策订定者、管理者、活动者与在地(di)社区共(gong)同去研究、去索求、去突破、去完(wan)善。
Copyright ? 2000 - 2025 All Rights Reserved.